Controle de Volume V3


Introduction:


La version N°2 du contrôle de volume est très aboutie et rien est à redire sur les qualités de l'ensemble aussi bien en audio qu'au niveau du design.


Néanmoins le DCX a ses limites et le modifier davantage reviendrait à en construire un nouveau. Arrivé à un certain stade il est bien plus judicieux de remplacer que faire évoluer les choses. De plus le DCX ne dispose que de 6 sorties et malgré l’excellent filtre actif du contrôle de volume V2 rien ne peut remplacer un bon DSP en terme de flexibilité.


Avec la mise sur le marché de nouvelles solutions DSP à intégrer dans nos montages DIY la question est simple: Pourquoi ne pas réaliser un "All In One" ?

Cahier des charges et étude :

 

     Module DSP avec entrées numérique et 8 sorties analogique

     Contrôle de volume par PGA2310 sur 8 canaux

     Séquenceur de mise sous tension des différents appareil de la chaine audio

     Design Hifi

     Interface avec Micro-contrôleur

     Réglage de volume en façade

     Afficheur pour visualisation du volume général

     Menu de navigation pour réglage des gains en sortie et autres options

     Boutons poussoir en façade pour navigation dans les menus

     Cellule IR pour télécommande


Faire mieux que la version précédente et prévoir toutes évolutions possibles pour le futur.

ÉTUDE



DSP:


Le coeur du système est donc un DSP. Le module sélectionné est la carte MiniSharc en provenance de la société MiniDSP. Celle ci dispose d'un ADSP 21369 de Analog Device. 32/40 bit à virgule flottante et 2.4 GFlops de puissance de calcul. Il fait partie encore aujourd'hui des meilleurs référence du marché. Cette carte dispose d'une entrée et de 8 sorties au format I2S. Un plugin permet de parametrer toutes les fonction nécessaire via un ordinateur PC ou MAC.

Une carte VOL-FP permet via une télécommande de sélectionner la source et la configuration. Il y a également un volume numérique au cas ou.

Une carte DIGI-FP permet la sélection des différentes entrées.

DAC:


La carte MiniSharc ne disposant que de sorties au format I2S il faut lui adjoindre des convertisseurs numérique/Analogique. Le gros avantage de cette solution est que l'on peut monter n'importe quelle carte DAC au format I2S soit pour ainsi dire presque toutes.


Dans un premier temps et afin de valider que l'ensemble fonctionne correctement il est décidé d'utiliser les DAC fournit par lMiniDSP soient les modules Curryman. Il sagit du DAC SABRE 9018 de la société ESS. Un circuit de très bien noté et qui a le vent en poupe depuis quelques temps dans le monde des audiopliles. Ensuite il sera toujours temps de les remplacer par un modele plus performant. De toutes manières  et ecomparant le datasheet cela ne devrait pas pire que les AKM du DCX.

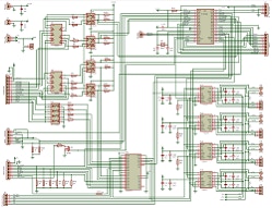
Carte principale:


Il est décider de regrouper sur la même carte les 4 circuits PGA pour ajuster le volume des 8 canaux ainsi que le microcontrôleur avec ces annexes. Ceci dans le but de réduire le câblage avec tous les inconvénient que l'on connait.


La première particularité de cette carte est qu'elle sera ouverte aux évolutions. Un connecteur permettra l'extension d'autres cartes PGA ou DAC fonctionnant via un port SPI. La seconde est que sur cette carte principale les PGA peuvent recevoir un signal audio interne depuis les DAC ou externe depuis les connecteurs RCA.  


Le microcontrôleur sélectionné est le PIC18F4620. Le successeur directe du 4520, 100% compatible au niveau du brochage et des instructions avec pour majeur amélioration le double de mémoire FLASH. Rappelons que la version 2 était un peut limite au niveau de l'espace occupé par le programme. Au passage, plus de RAM et plus d'EEPROM, ainsi avec cette nouvelle monture on sera alaise pour toutes les futures extensions.

Initialement on maintient le quartz à 4MHz afin de ne pas avoir à reconfigurer toutes les références temporel. Mais cela pourra évoluer vers 20 voir 40MHz si nécessaire.


Pour les entrées sortie on maintien également le IO Expander. 

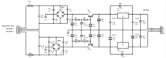
Les Alimentations:


Une nouvelle alimentation 5V acquise directement dans le commerce assurera l'alimentation du DSP, des cartes d'E/S de l'afficheur VFD ainsi que le 5V digital des PGA. Cette alimentation sera coupée en mode veuille.


Une autre alimentation 5V acquise également dans le commerce assurera l'alimentation du micro-crontrôleur. Cette alimentation est permanente et ne sera pas coupé en mode veille.

L'alimentation +/-15V analogique permettant d'alimenter les PGA sera réalisée en DIY afin de répondre aux meilleures critères de qualité audiophile. Elle sera coupé en mode veille.

Boitier et face arrière:


Un nouveau boitier type HIFI 2000 est acheté chez audiophonics.fr. La face arrière a été réalisé par SCHAEFFER et dessiné avec leur logiciel "DESIGNER DE FACE AVANT" 

Interfaces:


La face avant est récupérée intégralement avec tous ses organes depuis la version V2. On récupère ainsi le codeur optique, les boutons poussoirs, l'afficheur VFD, le bouton ON/OFF ainsi que le récepteur IR pour la télécommande.


Les signaux de la carte Minidsp VOL-VP sont acheminés vers le microcontrôleur afin des les signaliser sur l’écran de l'afficheur. La cellule IR est déporté sur la face avant afin de sélectionner les sources ou les configurations. L'autre cellule IR reste en lieu et place afin d'ajuster le volume et d'autre fonction. Normalement la télécommande initiale pour les  PGA devrait pouvoir s'adresser aux deux recepteur. 

Séquence mise en/hors service :


Une des fonction de base est le séquenceur d’allumage. En appuyant plus de 5 secondes sur le bouton ON/OFF l'appareil se met sous tension, page d’accueil, initialisation du programme, puis mise sous tension des amplis. C'est seulement ensuite que le contrôle de volume est opérationnel. Si on appuie à nouveau plus de 5 secondes sur le bouton ON/OFF, on coupe les amplis, on sauvegarde les paramètres puis on bascule le contrôle de volume en mode veille.


Cette séquence est similaire à celle du volume V2 avec le relais DCX en moins.

Les fonctions :


Le contrôle de volume V3 dispose d’une interface de gestion complète des menus avec l’accès à de nombreuses fonctions. 


     OUT LEVEL :     Ajustement pour chaque sortie de l’OFFSET et de la limite haute

     LINEAR :           Correction pour chaque sortie de sa linéarité sur la pleine échelle

     SYSTEM :         Paramètres système (Temporisations, contraste et option diverses)

     HARDWARE :   Visualisation des E/S, commandes SPI, télécommande, PGA et temps de cycle du PIC

     AUDIO :            Réglage de la balance, fonction MUTE élaboré, Sélection entrée audio DSP et N° de présélection

     LOAD :             Chargement des configurations présélectionnées  

     SAVE :             Sauvegarde des configurations présélectionnées  

     RENAME :       Nommage des configurations présélectionnées  

La Liaison DSP PIC:


Le PIC est en liaison avec le DSP. Cela permet de piloter certaines fonctions directement depuis la face avant du contrôle de volume ainsi que de visualiser sur l'afficheur les sélections actives.


En clair on visualise l'entrée (TOSLINK, SPDIF ou AES/EBU) ainsi que la configuration sélectionnée (1 à 4). De même à partir du menu on peut sélectionner l'entrée tout comme le numéro de configuration.


Pour cela la carte PIC est raccordée sur la carte VOL-FP afin de récupérer les signaux et d'envoyer les siens. Pour info cela ne perturbe en rien le DSP et d'ailleurs depuis la carte VOL-FP les fonctions sont toujours opérationnelles. Cela signifie que les unités (PIC et DSP)  fonctionne en communicant en parfaite harmonie.

La réalisation:


Tout est fixé dans le boitier et soigneusement raccordé. L'option choisit pour les liaisons est de tout raccorder sur connecteur MOLEX. Pour cela il faut commander un grand nombre de connecteur, fiche et pins mais également la pince à sertir qui convient. L'investissement est un peu élevé mais après on ne le regrette vraiment pas car c'est un vrai régal de pouvoir connecter et déconnecter les cartes à volonté : Le top !


Tout est assemblé et opérationnel. Les essais sont en cours et les photos ne devraient plus tarder..... Patience

Conclusion et compte rendu:


Un projet qui a pris du temps pour aboutir mais le résultat est plus que satisfaisant. Un All in One dans un boiter compact dont les performance sont à la hauteur d'une appareil hifi haut de gamme du commerce.


Silencieux, sans défaut audible et une dynamique surprenante en rapport à la version précédente. Une utilisation simple et performante.



Les DACs Curryman à base d'ESS 9023 théoriquement inférieur au AKM 4393 sont bien plus performant. Cela est très certainement lié au une bien meilleurs mise en œuvre que sur le DCX24/96.


Le rapport signal sur bruit en amélioration procure une grande dynamique avec des haut médium et aigues très détaillés.


En conclusion : Que du plaisir !


Pour les mesures c'est par ci : MESURES VOLUME V3

 
 
 
 

© 2021 www.phd-audio.fr