Ampli Singlotron EVO1

Introduction:



Il s’agit de traiter des améliorations réalisées sur la version originale du SINGLOTRON. Les mesures sont souvent révélatrices de défaut, surtout si elles sont effectuées avec des outils performants.


Durant 10 années de service bien des interrogations se sont posés sur cette version originale puis suites à quelques mesures les réponses ont été trouvées ce qui a permis d’ouvrir plusieurs voies d’amélioration.



Le refroidissement :


Avant toute chose je pense optimiser le refroidissement. Pour cela plusieurs actions sont lancées.

Tout d’abord je remplace les pieds de l’ampli, initialement en plastique, ils ne sont pas très haut et une fois les amplis empilés les uns sur les autres l’espace est un peu étriqué pour assurer une bonne aération. 


De nouveaux pieds en aluminium bien plus haut sont monté afin d’augmenter l’espace entre les amplis.

Afin de limiter le bruit des ventilateurs, l’option d’en monter deux en série avait pour but d’augmenter la pression différentielle du couple et augmenter le débit à vitesse de rotation moindre.


L’inconvénient est que l’alimentation 24V n’est pas suffisamment dimensionnée pour assurer la pleine puissance des quatre ventilateurs. Ce qui avait pour effet de réduire le débit maximum à forte demande. Du fait que les amplis sont à présent dans une pièce différente du point d’écoute, l’inconvénient du bruit a donc disparu. De ce fait il est décidé de revenir à un seul ventilateur qui pourra s’exprimer à cœur joie, assurant le meilleur refroidissement sans les auditeurs au point d’écoute.

Les perturbations :


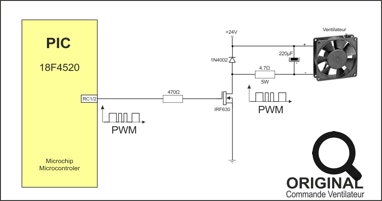
La régulation des ventilateurs par PWM à tendance à ramener de nombreux parasites dans l’ampli et donc sur sa sortie. Différentes solutions à base de filtre RC ont été tentées mais sans jamais apporter totale satisfaction.


La première action est de changer la méthode afin de ne plus piloter le ventilateur directement par un signal PWM mais par une tension continue. Le PWM est maintenu, on converti le signal en une tension continue variable en fonction du rapport cyclique du PWM. Celle-ci est appliqué en entrée du transistor de commande qui lui-même pilote de ventilateur avec une tension plus élevé.

La modification est implémentée directement sur le circuit imprimé de la carte PIC afin de limiter au plus court la convention PWM/Tension et limiter la propagation des perturbations.

D’autre part, l’horloge du PIC est fournie par un quartz à 4MHz. Cette fréquence limite la plage du PWM obligeant à travailler à 15.6KHz ce qui a tendance injecter du bruit à haute fréquence dans le spectre audio. Le quartz est remplacé par un de 20MHz ce qui nous permet à plage de régulation égale d’utiliser une fréquence de découpage à 78KHz ce qui plus que parfait.

Le programme est pour autant modifié afin d’adapter toutes les temporisations.

L’alimentation :


Initialement le filtrage de l’alimentation était composé d’une cellule type CRC avec deux condensateurs chimiques de 22.000uF et d’une résistance de 1ohm. Les résistances sont remplacées par des selfs sur fer de 3.9mH. Notre cellule de filtrage devient ainsi un montage PI de type CLC.

Une attention particulière est également portée sur le filtrage à haute fréquence et des condensateur film PET 2.2uF 63V sont monté en parallèle sur les condensateurs chimique.

Concernant les ponts de diode il est conseillé de filtrer les bruits de commutation des diodes. Des condensateurs de 4.7nF 63V sont montés en parallèle sur toutes les diodes.

Optimisation platine amplificateur :


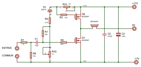
Le schéma du SINGLOTRON original de dispose pas de condensateurs de découplage en entrée d’alimentation comme sur le ZENQUITO par exemple. Il est alors décidé de monter un condensateur chimique de 100uF 63V en parallèle avec un condensateur film PET de 470nF 63V directement sur l’alimentation. Du fait que ce montage ne dispose pas de point milieu, les condensateurs de découplage sont directement reliés entre le +17V et le -17V.

D’autre part, le condensateur d’entrée étant de 470nF celui-ci avait pour inconvénient d’une faible bande passante dans les basses fréquences. Je décide alors de monter un TANTALE de 10uF 35V.

Il est important de vérifier attentivement le sens de montage des condensateurs car je rappelle que la masse est au -17V. Cela est parfois déroutant et surtout pas commun.

Compte rendu :


Les mesures parlent parfois mieux que de longues écoutes et je vous invite à visiter la page : Mesures SINGLOTRON EVO1 afin de mieux apprécier visuellement l’effet des améliorations.


Après la mise sous tension le plus bluffant est de loin le fait que l’ampli est totalement silencieux même l’oreille collé sur la gorge de la compression ou du tweeter. Je me demande toujours si les amplis sont bien allumés ! Pour rappel un SINGLOTRON est utilisé pour les compressions 2 pouces et un autre identique pour les tweeters.


Le refroidissement est bien plus adapté sans ramener aucun parasite depuis les ventilateurs.

Le son est bien plus clair, sur les percussions en amélioration, davantage dans les aigues et les voies humaines sont bien plus vivantes et naturelles.


Par rapport aux mesures on gagne un peu en distorsion et d’avantage en rapport signal sur bruit. L’alimentation est bien mieux filtrée surtout dans les hautes fréquences, le spectre de bruit est nettoyé de nombreuses harmoniques inutiles.


En conclusion toutes ces modifications sont primordiales si vous souhaitez vraiment tirez un bon parti de votre SINGLOTRON. C’est une évolution qui en vaut vraiment la peine et une fois de plus je regrette de ne pas l’avoir réalisée plutôt.

 
 
 
 

© 2021 www.phd-audio.fr